孟子研究院 今天是
梁涛:“仁”与“孝”——思孟学派的一个诠释向度
  • 来源:
  • 作者:
  • 2024年11月21日
  • 审核:
  • 浏览(2061)
  • 收藏
浏览字号:

在宋儒构造的“道统”谱系中,曾子、子思、孟子前后相续,一脉相传。但历史地看,一个学派或思想家的影响往往并非单向的,而是存在向不同方向发展的可能。据《韩非子·显学》,儒家分化的八派中,有乐正氏之儒而无曾氏之儒。乐正氏即曾子弟子乐正子春,这说明曾子之后又有乐正子春一派兴起,其影响甚至压倒曾子。这样,曾子在先秦儒学中便具有非常特殊的地位,它不仅影响了后来的思孟学派,同时还发展出了一个乐正子春学派,以上两派虽然代表了先秦儒学两个不同的发展方向,但都与曾子思想存在渊源关系。本文拟结合《大戴礼记·曾子》及《孝经》等文献,勾勒出从曾子到乐正氏之儒思想的发展演变,同时说明思孟在“道统”选择上的艰难探索过程。

一、上博简《内礼》与《曾子》

今人讨论曾子的思想,往往仅根据《论语》中的材料,然而据记载,历史上还曾有《曾子》一书。如《汉书·艺文志》有“《曾子》十八篇,名参,孔子弟子”,《隋书·经籍志》有“《曾子》二卷,《目》一卷,鲁国曾参撰”,《旧唐书·经籍志》、《唐书·艺文志》、《宋史·艺文志》也著录“《曾子》二卷”。按照古书体例,这部名为《曾子》的著作,应该是曾子及其门人言论的记录,它同样是了解曾子思想的重要文献。但据学者考证,十八篇的《曾子》唐代时可能已散佚、失传,后来流传的二卷本《曾子》似另有来源。宋晁公武《郡斋读书志》说:“今此书(注:指《曾子》)亦二卷,凡十篇,盖唐本也。视汉亡八篇,视隋亡目一篇。考其书已见于《大戴礼》。”可见晁氏所见《曾子》已是二卷十篇,他认为“盖唐本也”,说明唐代情况亦是如此。今本《大戴礼记》中有篇名标有“曾子”的文章十篇,分别为《曾子立事》、《曾子本孝》、《曾子立孝》、《曾子大孝》、《曾子事父母》、《曾子制言》、《曾子疾病》、《曾子天圆》,所以唐宋以来流传的十篇本《曾子》可能即是从《大戴礼记》中辑出的。钟肇鹏先生曾检索历史上引用“曾子”的情况,发现唐代以前所引,或见于这十篇之中,或不见于十篇,前者如董仲舒引用曾子二则(见《春秋繁露·竹林》和《天人对策》),分见于《曾子制言》和《曾子疾病》;后者如汉刘向《说苑》引曾子数则(见《说丛》、《杂言》),徐干《中论》引曾子二则(见《修本》、《贵验》),晋张华《博物志·杂说上》引曾子二则,南朝梁萧绎《金楼子·立言》引曾子一则,却不见于这十篇,而唐代书籍《群书治要》及马总《意林》所引,均见于此十篇之中。①这说明《曾子》一书经历了散佚、失传和重新辑佚的过程,今天所见《曾子》主要是依靠《大戴礼记》保存下来的。

由于《曾子》一书的复杂性,宋代以来,不断有学者对其提出质疑。如,宋朱熹说:“世传《曾子》书者,乃独取《大戴礼记》之十篇以充之,其言语气象,视《论》、《孟》、《檀弓》等篇所载相去远甚。”(《晦庵集》卷八一《书刘子澄所编曾子后》)黄震也说:“《曾子》之书,不知谁所依仿而为之?”并提出非曾子所作的四点证据:一是皆世俗委曲之言;二是若乐正子下堂伤足之事;三是所言“良贾深藏如虚”,近于老子之学,不类曾子弘毅气象;四是特以天圆地方之说为非(《黄氏日钞》卷五五《读曾子》)。明方孝孺说:“意者出于门人弟子所传闻而成于汉儒之手者也,故其说间有不纯。”(《逊志斋集》卷四)近代梁启超也认为:“《大戴》所载十篇,文字浅薄,不似春秋末的曾子所作,反似汉初诸篇。”②但也有不少学者认为《曾子》一书不伪,它形成于战国中期以前,反映的是曾子学派的思想。③那么,《曾子》一书的情况究竟如何?要回答这一问题首先要说明:第一,《大戴礼记》中的“曾子”十篇是否即来自《艺文志》中的《曾子》十八篇?第二,《曾子》是否形成于战国时期?其中,前一点又涉及到《礼记》的成书问题。

我们知道,大小戴《礼记》是西汉前期收集和发现的儒家著作的汇编,据《礼记正义》引郑玄《六艺论》:“汉兴,高堂生得《礼》十七篇;后得孔氏壁中、河间献王古文《礼》五十六篇、《记》百三十一篇。”“传《礼》者十三家,惟高堂生及五传弟子戴德、戴圣名在也。戴德传《记》八十五篇,戴圣传《记》四十九篇。”可知《礼记》往往又称《记》,《汉书·艺文志》就有“《记》百三十一篇”,它主要来自孔壁所出和河间献王所得,而大戴、小戴则是对其传人的称呼。又,汉人所说《礼记》,内涵实较驳杂,有些本来是经不是记,如小戴《礼记》的《奔丧》、《投壶》等,有一些则是将子书的单篇收入其中,如,小戴《礼记》中的《缁衣》、《表记》、《坊记》、《中庸》四篇出自《子思子》,《月令》出自《吕氏春秋》,《乐记》出白《艺文志》的《乐记》二十三篇,《三年问》出自《荀子·礼论》等等。大戴《礼记》的情况亦是如此,沈钦韩《汉书疏证》说:“今《大戴礼》有《千乘》、《四代》、《虞戴德》、《诰志》、《小辨》、《周兵》、《少闲》七篇。刘向《别录》曰:‘孔子三见哀公,作《三朝记》七篇。’今在《大戴记》是也。”这是大戴抄入他书的明确记载,此外如《礼三本篇》出《荀子·礼论》;《劝学篇》取《荀子》首篇,同时附以《宥坐》末“见大水”一则,《哀公问五义》即《荀子·哀公》的首段,《礼察》(部分)、《保傅》出自贾谊《新书》等等,所以大戴收入《曾子》十篇是完全可能的。至于为何出现这种情况,李学勤先生认为,这主要是因为“当时简帛流传不易,书籍常以单篇行世,不管是孔壁所出,还是河间献王所得,必有许多书的单篇,都被二戴分别编入《礼记》。”④近些年出土的简帛中,也多见子书的单篇,一般是持有者根据需要选择抄写,而较少将整书抄入的,这在郭店简中尤为明显,李先生所论可谓有见。同时由于当时流行的书籍单篇多是阐发儒家理论尤其是礼的思想,与礼存在一定的联系,故往往被编入《礼记》,并被归于其中的“通论”部分。

值得注意的是,阮元说:“《大戴》十篇皆冠以‘曾子’者,戴氏取《曾子》之书入于杂记之中,识之以别于他篇也。”(《曾子十篇注译》)阮元认为十篇中的“曾子”是保留了原来的书名,而非篇名,是有一定道理的。按照古书体例,篇名往往取篇中文字或根据文意而定,而很少再加以人名的,所以《曾子立事》的篇名应该是“立事”,取文中多谈为人处事之意;《曾子本孝》的篇名应该是“本孝”,源于文中“忠者,其孝之本与”一句;《曾子立孝》的篇名应该是“立孝”,取文中首句“曾子曰:君子立孝,其忠之用,礼之贵”的“立孝”二字。用标点符号表示,应是《曾子·立事》、《曾子·本孝》、《曾子·立孝》等等。这也说明,《曾子立事》等十篇确实是来自《曾子》一书。

最近公布的《上海博物馆藏楚竹书(四)》中,有《内礼》一篇,其内容多与《曾子立孝》等篇有关,为我们利用“二重证据法”探讨《曾子》的成书提供了更为直接的材料。其首段说:

君子之立孝,爱是用,礼是贵。故为人君者,言人之君之不能使其臣者,不与言人之臣之不能事其君者;故为人臣者,言人之臣之不能事其君者,不与言人之君之不能使其臣者。故为人父者,言人之父之不能畜子者,不与言人之子之不孝者;故为人子者,言人之子之不孝者,不与言人之父之不能畜子者。故为人兄者,言人之兄之不能慈弟者,不与言人之弟之不能承兄者;故为人弟者,言人之弟之不能承兄者,不与言人之兄之不能慈弟者。故曰:与君言,言使臣;与臣言,言使君。与父言,言畜子;与子言,言孝父。与兄言,言慈弟;与弟言,言承兄。反此乱也。(第1~6简)

此段又见于《曾子立孝》而文词略有异,除了第一句《曾子立孝》作“君子立孝,其忠之用,礼之贵”,“爱”写作“忠”⑤。及最后一句作“君子之孝也,忠爱以敬,反是乱也”,多出“君子之孝也,忠爱以敬”几字外,二者的主要区别是,《曾子立孝》略去了“故为人君者……”、“故为人父者……”、“故为人兄者……”等内容。竹简整理者李朝远先生说:《曾子立孝》“仅记‘为人子’、‘为人弟’、‘为人臣’者,简文中的‘为人君’、‘为人父’、‘为人兄’句,文献失载,且君臣、父子、兄弟的顺序也不同于现存文献。简文更体现了儒家‘君君、臣臣、父父、子子’以及‘兄兄、弟弟’的思想”⑥。廖名春认为:“简文‘为人君者’与‘为人臣者’、‘为人父者’与‘为人子者’、‘为人兄者’与‘为人弟者’是相对待的关系:讲‘为人君者’没有离开‘为人臣者’,讲‘为人臣者’也没有离开‘为人君者’……它讲‘君子之立孝,爱是用,礼是贵’,既要求‘为人君者’,又要求‘为人臣者’……说明这里的‘爱’就不是下对上(子对父、弟对兄、臣对君)单向的,而是下与上(子与父、弟与兄、臣与君)双向的、相对待的互‘爱’;这里的‘礼’也不是下对上(子对父、弟对兄、臣对君)单向的,而是下与上(子与父、弟与兄、臣与君)双向的、相对待的互‘礼’。”⑦《曾子立孝》略去有关君、父、兄的内容,实际是将竹简中君臣、父子、兄弟间双向的、相互对待的“爱”和义务关系,转变为臣、子、弟下对上片面的职责,“颇有‘为尊者讳’的意涵”。不过,由于《曾子立孝》保留了“故与父言,言畜子……与兄言,言顺弟……与君言,言使臣……”一段文字,仍依稀可以看到前面曾有讨论君、父、兄职责和义务的内容。所以《曾子立孝》“为人君”、“为人父”、“为人兄”三句应是在后来流传中被删除了,而被删除的原因可能与后来儒家君臣父子关系被绝对化,而竹简要求君臣父子互“爱”、互“礼”的观点显得大逆不道、难以被接受有关。《内礼》下文又说:

君子事父母,亡私乐,亡私忧。父母所乐乐之,父母所忧忧之。善则从之,不善则止之;止之而不可,隐而任(6简)之,如从已起。君子曰:孝子,父母有疾,冠不力,行不颂(容),不卒立,不庶语(8简)。(第6、8简)⑧

这段文字则多与《曾子事父母》有关。其中,竹简“君子事父母”一段也见于《曾子事父母》,作“孝子无私乐,父母所忧忧之,父母所乐乐之”,少“无私忧”三字,以前清代学者曾怀疑这三字为阙文,惜无直接的证据,现在有了竹简,这一问题便清楚了。⑨竹简主张对父母“善则从之,不善则止之”,《曾子事父母》则说:“父母之行若中道,则从;若不中道,则谏;谏而不用,行之如由己。”二者内容基本是一致的。不过从《内礼》与《曾子》的相关文字看,它们之间并不是一种直接的对应关系,而更像是对某种相同观念和思想的记录和叙述。之所以出现这种情况,可能是因为早期儒家学者没有著书立说的习惯,其言论往往由弟子记录、流传下来,所以一开始并没有固定的传本,《内礼》与《曾子》是当时流传的不同传本。或者当时虽已有固定传本,但儒家学者仍可根据自己的需要摘录,《内礼》是其摘录本,其中也包括了《曾子》的言论。但不论是哪种情况,《内礼》与《曾子》存在一定的联系则是可以肯定的。

据整理者的介绍,该篇“第一简背有篇题‘内豊(礼)’。‘内礼’一词,文献中未见。《礼记》中有《内则》,篇题郑玄注云:‘以其记男女居室事父母舅姑之法。’《内礼》或与《内则》有关”⑩。不过,从《内则》的内容来看,《内则》的“内”应是“门内之治”的“内”,指家族之内,“内则”即“男女居室事父母舅姑之法”,而“内礼”的“内”则似是指内心而言。《曾子事父母》说:“兄之行若中道,则兄事之;兄之行若不中道,则养之;养之内,不养于外,则是越之也;养之外,不养于内,则是疏之也;是故君子内外养之也。”王聘珍注:“‘养’读若‘中心养养’,忧念也。内谓心,外谓貌。……内外养之,谓忧诚于中,形于外,冀感悟之也。”故“养之内”,是指从内心忧念之,而“养之外”,则是从容貌礼节上忧念之。《曾子事父母》主张“君子内外养之也”,实际也是“内礼”一词所要表达的含义。故“内礼”是说,孝既要有内心的忠爱之情,也要有外在的礼节形式,它实际是对该篇首句“君子之立孝,爱是用,礼是贵”的概括和总结。

随着《内礼》的发现,前人关于《曾子》的种种怀疑已不能成立,《曾子》至少在战国时已经成书。至于其年代,已有学者指出,子思、孟子、荀子等都曾引用其言论(详见附录),其中有些是明引,有些是暗引,这说明《曾子》当成书于《子思子》、《孟子》之前。此外,《曾子》为记言体,体例类似《论语》,文字质朴简短,一些概念如“忠”是指人内心的真诚状态⑪,而不仅仅指忠君,这些都是其成书较早的证据。钟肇鹏先生说:“曾子卒后,他的第二、三代弟子结集《曾子》书,亦如孔子卒后,其二、三传弟子结集《论语》。《曾子》的结集,盖略晚于《论语》,其时代当在战国早期。”王铁先生具体推定为公元前400年前后的数十年间。⑫由于《曾子》中载有乐正子春与弟子的问答,故《曾子》的结集可能完成于乐正子春弟子之手。

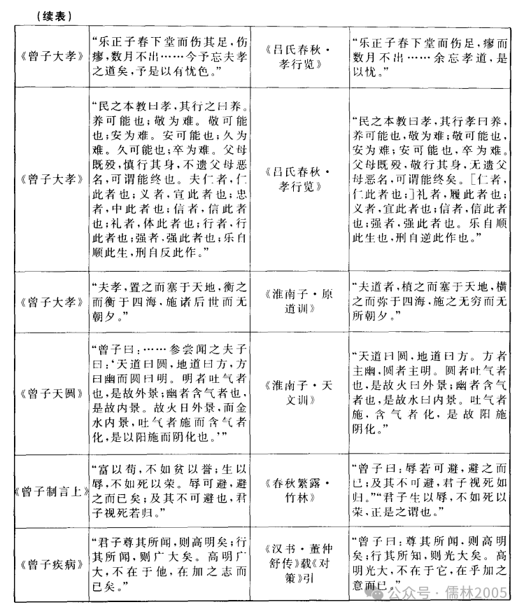
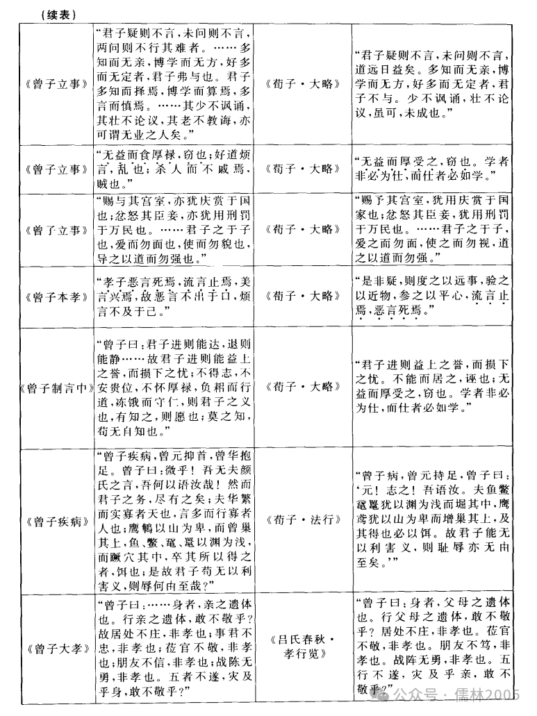
附录:先秦典籍引用《曾子》表

微信图片_20241121100431.png

微信图片_20241121100436.png

微信图片_20241121100439.png

在宋儒构造的“道统”谱系中,曾子、子思、孟子前后相续,一脉相传。但历史地看,一个学派或思想家的影响往往并非单向的,而是存在向不同方向发展的可能。据《韩非子·显学》,儒家分化的八派中,有乐正氏之儒而无曾氏之儒。乐正氏即曾子弟子乐正子春,这说明曾子之后又有乐正子春一派兴起,其影响甚至压倒曾子。这样,曾子在先秦儒学中便具有非常特殊的地位,它不仅影响了后来的思孟学派,同时还发展出了一个乐正子春学派,以上两派虽然代表了先秦儒学两个不同的发展方向,但都与曾子思想存在渊源关系。本文拟结合《大戴礼记·曾子》及《孝经》等文献,勾勒出从曾子到乐正氏之儒思想的发展演变,同时说明思孟在“道统”选择上的艰难探索过程。

二、《孝经》的成书与作者

根据汉人的记述,与曾子有关的还有《孝经》一书。司马迁说:“曾参……孔子以为能通孝道,故授之业,作《孝经》。”(《史记·仲尼弟子列传》)班固说:“《孝经》者,孔子为曾子陈孝道也。”(《汉书·艺文志》)按照这种说法,《孝经》是曾子对孔子“孝道”思想的记录和发挥。但据研究,《孝经》与孔子的思想存在一定的差距,故后世学者对此多持怀疑态度,又提出了曾子弟子说、子思说、孟子门人说、汉儒杂凑说等等。认为《孝经》作于子思,见王应麟《困学纪闻》引冯椅说,近年虽然有学者继续申论此说⑬,但证据不足,只能算是个推论而已。清人陈澧曾说:“《孟子》七篇中,与《孝经》相发明者甚多。”(《东塾读书记》卷一)王正己进一步提出,《孝经》思想有些与孟子相同,不过是文字略有变化而已,由此认为,《孝经》大概是孟子门人所作。⑭不难看出,此说同样缺乏足够的证据。因为即使孟子与《孝经》思想具有某些相同之处,其原因也是多方面的,甚至可能是孟子曾受到过《孝经》思想的影响,若由此推断作《孝经》的是孟子门人,则显然难以成立。另外,由于《孝经》中的文字已被《吕氏春秋》引用,认为《孝经》成书于汉代同样证据不足。⑮

这样看来,关于《孝经》的作者,真正值得重视的应该是曾子弟子说。认为《孝经》作于曾子弟子,至少有以下根据:(一)《孝经》一文为“孔子为曾子陈孝道也”,且称曾参为曾子,如果它不是实录,而是假托的话,那么,假托者应该就是曾子弟子。晁公武说:“今首章云‘仲尼居’,则非孔子所著矣。当是曾子弟子所为书。”(《郡斋读书志》)(二)曾子以重孝著名,而《孝经》阐发孝的思想,后者应是在前者的基础上发展而来,是曾子弟子论述孝的作品。(三)《孝经》与前面提到的《曾子》十篇在文句、思想上多有相近之处,是在后者基础上的进一步发展。如《孝经·开宗明义章》说:“夫孝,德之本也,教之所由生。”而《曾子大孝》说:“民之本教曰孝。”二者极其相似。《孝经·开宗明义章》说:“身体发肤,受之父母,不敢毁伤。”《曾子大孝》则说:“身者,亲之遗体也。行亲之遗体,敢不敬乎?”《孝经·三才章》说:“夫孝,天之经也,地之义也,民之行也。”而《曾子大孝》说:“夫孝者,天下之大经也。”《孝经·圣治章》说:“子曰:天地之性,惟人为贵。”《曾子大孝》说:“天之所生,地之所养,人为大矣。”这些都是二者思想相同的例证,所以不少学者认为,《孝经》应为曾子弟子的作品。(四)《孝经》常引用《左传》中的文句,似对其内容较为熟悉。如《左传·昭公二十五年》:“夫礼,天之经也,地之义也,民之行也。”《孝经·三才章》引用此段,仅将“礼”字改为“孝”字。又《左传·宣公十三年》“进思尽忠,退思补过”,《孝经·事君章》照抄。又《左传·襄公三十一年》“进退可度,周旋可则,容止可观”等语,《孝经·圣治章》改为“作事可法,容止可观,进退可度”。《左传·文公十八年》“不度于善,而皆在于凶德”,《孝经·圣治章》仅改“度”为“在”。据刘向《别录》记叙《左传》的传授,是左丘明传曾子之子曾申,曾申传吴起(孔颖达《春秋左氏经传集解序·疏》引)。可见,曾子一派曾参与了《左传》的传授,所以在创作《孝经》时常常将其文字引用其中,这同时也说明,《孝经》确实完成于曾子弟子之手。

曾子弟子众多,《孝经》反映的是哪些弟子的思想呢?不少学者认为应是乐正子春一派⑯。前面说过,乐正子春曾独立创派,影响巨大,该派有自己的著作是十分正常的事情。《公羊传·昭公十九年》何休注:“乐正子春,曾子弟子,以孝著名。”据《曾子大孝》及《礼记·祭义》、《吕氏春秋·孝行》记载,乐正子春下堂伤足,伤好之后,仍有忧郁之色,数月不出门,认为损伤了身体是对父母最大的不孝。而《孝经》首章《开宗明义章》讲“身体发肤,受之父母,不敢毁伤,孝之始也”,与其思想是一致的。至于《孝经》成书的时间,可能比《曾子》略晚,但也应完成于乐正子春弟子和再传弟子之手,反映了乐正子春一派对曾子思想的继承和发展。

三、孝的起源发展及孔子的仁、孝观

仁与孝是儒学思想中两个互为关联的基本概念,徐复观先生说:“以儒家为正统的中国文化,其最高的理念是仁,而最有社会实践意义的却是孝(包括悌)。”⑰这实际也是孔子所开创的儒学思想的基本方向。孔子在创立儒学时,一方面通过对仁的创造性发挥,使其成为人生的最高理想,另一方面将孝作为切实入手处,确立了“行仁自孝悌始”的思想方法,突破了西周以来以宗法孝悌为核心的文化传统,奠定了中国文化未来的走向。但是在儒学漫长的发展过程中,仁与孝的关系并不是一成不变的,而是随时代的变化而起伏变化,从一个侧面反映了儒学思想发展的复杂性和曲折性。就被后人看作是孔子“嫡传”的思孟学派而言,其内部对仁与孝关系的看法也并非铁板一块,而是存在着分歧和对立。根据《曾子》、《孝经》等文献,曾子后学中曾出现过一个“重孝派”,他们将孝置于仁之上,使孝取代仁成为其思想的最高概念,改变了孔子以来对于仁与孝关系的理解和看法,使儒学理论出现重大曲折。从子思到孟子,是经过艰难的选择、探索乃至是斗争过程,才重新确立、发展了孔子以仁为中心的思想方向。所以在讨论《曾子》、《孝经》的思想前,首先要对孝的发展演变以及孔子的仁、孝观作出分析和说明。

如学者指出的,孝是“以父权为中心所渐渐形成的巩固家庭组织、秩序的道德观念”⑱。所以孝作为一种事实出现应当较早,但它反映在观念形态中,并见诸文字记载,则是周代以后的事情。《说文》说:“孝,善事父母者。从老省、从子,子承老也。”《尔雅·释训》说:“善父母为孝。”但据学者研究,孝最初的对象并非健在的父母,而是神祖考妣,其内容为尊祖。⑲所以孝一开始并非是伦理的,而是宗教的,是祖先崇拜宗教观念的产物,而崇拜、祭祀祖先的目的,是为了祈求祖先神灵的庇护,同时也是对祖先功德的歌颂和赞美。金文和《诗》、《书》中常见“享孝”、“用享用孝”的用法,正是这种观念的反映。如《诗·小雅·天保》:“是用孝享。”享有献物祭祀之义,是祭祀神灵、奉献供品的宗教仪式。周人将享、孝连文对举,说明当时孝的观念是以帝祖的宗教形式存在的。此外,还有“追孝”,如《尚书·文侯之命》:“追孝于前文人。”《伪孔传》谓:“继先祖之志为孝。”可见,“追孝”就是继承先祖遗志,完成其未完成的事业,这也是西周孝道的一个基本内容。后随着历史的发展,周人孝的观念才有所变化,增加了善事父母等伦理性内容。如:“肇牵车牛,远服贾,用孝养厥父母。”(《尚书·酒诰》)“元恶大熟,惟不孝不友。子弗只服厥父事,大伤厥考心。”(《尚书·康诰》)此外,臣事君长亦被看作是孝。《尚书·酒诰》:“奔走事厥考厥长。”此句中的“长”含有长辈与君长的双重含义,说明周人认为对君长恭敬从命,勤于政事、努力奔走也是一种孝。因此,诚如王慎行先生所言,“西周的孝道观包含着后世所谓‘忠君’的概念”。另据金文,妻子侍奉丈夫,丈夫死后妻子祭享不忘亦称孝。⑳

周人的孝道观虽经历一些发展变化,但总体而言,它具有以下特点:首先,孝具有宗教性,是周人敬天法祖宗教信仰的产物。周人信奉上帝与先祖二元神,与之相应,周人将德、孝并称,“德以对天,孝以对祖”㉑。故一般而言,德是周人最高的道德律,但德与孝又存在密切的联系,“德的实质仍然是孝,它包含着孝的内容”㉒。·周人所谓德除了指尊崇天命,畏惧天威外,还包括敬奉先祖彝训、团结宗子宗亲等等,其目的在于巩固宗法秩序,培养宗族内的生活规范,强化宗族内的凝聚力,这些其实也是属于孝的内容。《逸周书·谥法》说:“秉德不回曰孝。”《克鼎》说:“天子明德,显孝于神。”可见,德与孝往往是相通的,并不能截然分开。

其次,孝具有很强的政治性,是维护宗法统治的重要手段。在西周宗法制下,“君统”与“宗统”合一,“尊尊”与“亲亲”合一,其内部统治主要是通过“尊祖”、“敬宗”来实现的。《礼记·大传》说:“亲亲故尊祖,尊祖故敬宗,敬宗故收族,收族故宗庙严,宗庙严故重社稷。”周人通过一次次享祭祖考的宗教活动,强化了同出一祖的认同意识,形成心理的共同体。祭祀时,只有宗族中的宗子即嫡长子有资格庙祭先祖,其他小宗即庶子只有贡纳祭品的义务,没有庙祭先祖的权利。那些不具备祭祀先祖的小宗,只有崇敬能祭祀先祖的宗子。这样,由“尊祖”而“敬宗”,由“敬宗”而“收族”,达到宗族集团内部以及大宗与小宗之间的牢固团结,而“尊祖”、“敬宗”在当时也就是孝。

还有,周人孝的对象十分广泛,具有“泛孝论”的特点。周人孝的对象,除了祖考、父母外,还包括兄弟、婚媾、朋友、诸老、大宗、族人、君长等,孝几乎涵盖了当时所有的社会关系。之所以如此,是因为当时的社会基本单位是宗族,而不是个体家庭,周人的孝是建立在宗族组织的基础之上,是服务于宗族组织需要的。《礼记·大传》说:“自仁率亲,等而上之至于祖。自义率祖,顺而下之至于称。”郑玄注:“用恩则父母重而祖轻;用义则祖重而父母轻。”就是说,站在亲情的角度,是父母重而祖轻;站在宗族利益的角度,则是祖重而父母轻。周人走的是“自义率祖”的途径,故是以祖为重而以父母为轻。有学者认为,周人的孝“是君德、宗德”,“有敬宗抑父的作用”㉓,是符合当时实际的。

春秋以降,由于铁器、牛耕的广泛应用,生产力大大提高,人们利用先进的生产工具,大量开垦荒地,占为己有,个体家庭开始从宗族组织中独立出来。家庭经济的发展导致人们身份地位的变化,一些大宗嫡子没落了,而一些小宗庶子却“田连阡陌”、“富甲王侯”,周礼所规定的宗法制度已难以维系。周天子作为天下的大宗,已经丧失了昔日的威严,“礼乐征伐自诸侯出”、“陪臣执国命”成为普遍的现实,“君统”与“宗统”发生分离。与春秋的社会变革相适应,孝的观念也发生一系列变化。首先,孝从“帝祖”的宗教形式中独立出来,不再具有“尊祖”、“敬宗”的政治功能。其次,孝的范围大大缩小,其内容主要指奉养父母,如“守情说父,孝也”(《国语·晋语二》)。原来周人的孝是依托于祖先神灵的,而西周末年的“疑天”、“怨天”思潮,使先祖的能力也受到怀疑。“群公先正,则不我助。父母先祖,胡宁忍予。”(《诗·大雅·云汉》)“四月维夏,六月徂暑。先祖匪人,胡宁忍予。”(《诗·小雅·四月》)祖神一旦失灵,依托于祖神的孝观念势必也会发生动摇。与之相对,感念父母养育之恩的思想却得到强化,“父兮生我,母兮鞠我。拊我畜我,长我育我。顾我复我,出入腹我。欲报之德,昊天罔极。”(《诗·小雅·蓼莪》)在《东山》、《林杜》等诗篇里,出门在外的征夫魂牵梦绕的是家中的妻子、父母、兄弟,而对祖先、宗族却未置一词,可见家庭已成为人们情感凝聚的中心。报养父母本是人类一种自然朴素的情感,由于周人血缘关系明确,家庭内部的血缘亲情也随之产生。但在周人“自义率祖”的途径下,这种情感一定程度上受到抑制。随着春秋时期宗族组织的逐渐瓦解,报养父母才成为人们关注的中心,孝开始由“自义率祖”向“自仁率亲”转化。

作为儒学的创始者,孔子对于孝给予极大关注,使孝成为其思想的一个重要内容。孔子虽主张“郁郁乎文哉!吾从周”(《论语·八佾》),但他谈论孝不是承继周人的旧传统,而是延续春秋的新思想。他将孝还原为人的真实情感,为孝找到了人性的根据。在回答宰我问“三年之丧”时,孔子指出,“子生三年,然后免于父母之怀。

夫三年之丧,天下之通丧也。予(注:宰我的字)也,有三年之爱于其父母乎?”(《论语·阳货》)这是从“报”的角度对“三年之丧”的合理性作出说明,我们生下来三年,才能脱离父母的怀抱,难道在父母去世时,不应该守丧三年作为回报吗?可见,“三年之丧”并不神秘,它不过是人们真实情感的形式化表达而已。春秋时期,由于个体家庭相对独立,养亲成为孝的一个重要内容。孔子则提出,“今之孝者,是谓能养。至于犬马,皆能有养;不敬,何以别乎?”(《论语·为政》)可见,孝不仅仅是赡养父母的义务,更重要的,它还是一种诚敬之情,后者才是人区别于禽兽的根本所在。所以,孔子论孝,多侧重于内在的真实情感。如:“子夏问孝。子曰:色难。”(《论语·为政》“孟武伯问孝。子曰:父母唯其疾之忧。”(《论语·为政》)在孔子那里,孝已从宗法政治的统治秩序中独立出来,转化为根源于血缘关系的自然亲情,是每一个人都可以实现完成的基本德行。诚如徐复观先生所言:“孔子最大贡献之一,在于把周初以宗法为骨干的封建统治中的孝悌观念扩大于一般平民,使孝悌得以成为中国人民的基本原理,以形成中国社会的基础,历史的支柱。”㉔

不过,作为对人类文化有重大贡献的思想家,孔子之为孔子,决不仅仅是在“礼崩乐坏”的时代关注了孝的问题,更主要的在于他倡导仁、复兴礼,以仁、礼为解决社会现实问题的手段,确立起人生的意义和终极信仰。在孔子那里,仁与孝的地位是不同的:孝是人区别于禽兽之所在,而仁是“人之为人”的最终实现,故孝是仁之始,仁是德之终;孝的对象仅仅是父母,而仁关注的是天下百姓,故孝仅仅是家庭伦理,仁则具有社会道德的性质;行孝是尽子女的义务和职责,而为仁不仅是要“泛爱众”、“安百姓”,同时还要“成己”、“立己”,以塑造君子人格和实现人生理想。所以仁具有更为丰富的内涵,它构成孔子思想的核心,居于比孝更为重要的地位。但是仁高于孝又源于孝,孔子弟子有若说:“孝弟也者,其为仁之本与。”(《论语·学而》)孔子也说:“君子笃于亲,则民兴于仁。”(《论语·泰伯》)“弟子,入则孝,出则悌,谨而信,泛爱众,而亲仁。”(《论语·学而》)这说明“孝悌”乃“为仁之本”,“本”,端也,始也。故为仁需从孝悌始,离开了孝悌,仁便成为无本之木,无源之水;但孝悌本身并不等于仁,它还需要向外层层推广,上升为君臣间的“忠”、朋友间的“信”,最后达到“泛爱众”,上升为普遍的人类之爱。这样,在作为“端”和“本”的孝与最高目的的仁之间便蕴涵着一种对立和冲突。这首先表现在,当孝的血缘亲情与一般社会道义发生冲突时,孔子主张宁可牺牲道义也要维护血缘亲情,认为“父为子隐,子为父隐,直在其中矣”(《论语·子路》)。这主要是因为,在孔子看来,孝构成仁的根源和基础,孝的血缘亲情一旦被破坏,仁的整个大厦也会随之垮塌,所以他一方面主张“推孝及仁”,在孝的基础上发展出更为广泛的社会伦理关系;另一方面,当社会伦理乃至法律关系与孝悌发生冲突时,他又因为要维护孝的血缘亲情不被破坏而陷入矛盾之中。

其次,这种对立还体现在家族利益与国家利益也即是“孝”与“忠”的关系上。孔子生活的时代个体家庭虽已出现,但聚族而居依然是主要的生存形式;在宗族内部,族长或家长管理、处置宗族事务,具有类似君主的地位。这种“家国同构”的组织形式,使得孝与忠具有某种一致性,所以孔子是主张“移孝作忠”,将孝、忠统一在仁的实践过程之中。但在孔子那里,孝与忠是有区别的,孝是对父,忠是对君;父代表了家族的利益,而君代表了国家利益,而家族与国家利益也并非完全一致甚至是可能发生对立和冲突的。《韩非子·五蠹》说:“鲁人从君战,三战三北。仲尼问其故,对曰:‘吾有老父,身死莫之养也。’仲尼以为孝,举而上之。以是观之,夫父之孝子,君之背臣也。”韩非所批评的“仲尼”难免会有润饰、发挥的成分,但也有着事实根据。早期儒家一般更看重家族利益,在君臣关系上又持一种相对的观点,如孔子说:“君使臣以礼,臣事君以忠。”(《论语·八佾》)曾子也说:“故为人君者,言人之君之不能使其臣者,不与言人之臣之不能事其君者。”(《上博简四·内礼》所以当君主横征暴敛、穷兵黩武危及家族的利益时,为顾及家族利益而主张不事其君是完全可能的。

这样,孔子虽将仁、孝纳入其思想中,但如何处理二者的关系却依然是儒学发展面临的重大课题。这里实际存在着两个发展路向:一是坚持以仁为中心,同时对仁、孝的关系作出调整,将仁的心理基础由血缘亲情转化到更为普遍的道德情感之中,为孔门仁学建立起更为坚实的根源和基础;在政治实践上,则以民众的利益为最高原则,倡导仁政、民本,同时发展出“恒称其君之恶”的社会批判思想。另一路向则是以孝为最高理念,将孝泛化、扩大到生活的方方面面,以实现对社会关系的整合与调整;在政治实践上,则坚持孝与忠、事父与事君的统一,甚至认为事君也是一种孝。值得注意的是,以上两种路向都与曾子学派存在着密切联系,或者说这两种路向最早都是从曾子学派中发展出来的。曾子继承、发扬了孔子的仁,并对以后的思孟产生影响,这固然为人们所津津乐道,但曾子弟子乐正子春突出、强调了孝,其泛孝论思想与思孟也存在复杂的联系,后者同样是思孟学派研究中一个值得重视的问题。

四、曾子的重仁、内省思想及乐正子春对孝道的发展

在七十二子中,曾子无疑是思想较为复杂的一位。一方面,他主张“士不可以不弘毅”,要求“仁以为己任”(《论语·泰伯》),表现出对孔子所倡导的仁的强烈认同和追求;他以“忠恕”解孔子“一贯”之道,主张“吾日三省吾身”(《论语·学而》),反映了其思想向“内省”的发展;他肯定、赞扬“可以托六尺之孤,可以寄百里之命,临大节而不可夺也”(《论语·泰伯》)的君子人格,体现了其主体意识的觉醒。这些都对以后的思孟产生影响,成为思孟学派的一个思想来源。另一方面,曾子对孝也表现出一定的关注,如他临终前的“启予足!启予手”(《论语·泰伯》),以及“慎终追远,民德归厚矣”(《论语·学而》)等等,所以先秦文献中常常有关于曾子孝言、孝行的记载。可以说,曾子的思想一是重视仁、内省,二是重视孝悌,而这两个方面在《曾子》中都有所反映,并得到程度不同的发展。

在《论语》中,曾子常常是以宏大刚毅的形象出现的,而背后支撑他的,无疑是孔子所倡导的仁的精神力量,曾子正是通过对仁的深切体会,确立起具有高尚的社会责任感、以天下为己任、充满献身精神的道德境界。曾子这方面的思想,在《曾子》中同样有所反映。如:“富以苟,不如贫以誉;生以辱,不如死以荣。辱可避,避之而已矣;及其不可避也,君子视死若归。”(《曾子·曾子制言上》)“君子无悒悒于贫,无勿勿于贱,无惮惮于不闻;布衣不完,疏食不饱,蓬户穴牖,日孜孜上仁;知我,吾无欣欣,不知我,吾无悒悒。”(《曾子·曾子制言中》》在富贵与荣誉面前,曾子坚定地选择了后者。在他看来,人之为人就在于其独立的精神信仰,在于其自身的价值和尊严。这种价值和尊严就来自仁,故“君子以仁为尊。天下之为富,何为富?则仁为富也。天下之为贵,何为贵?则仁为贵也”(《曾子·曾子制言中》)。以前学术界以为,先秦儒家中孔子讲仁和义,而孟子则将二者联系在一起,提出了仁义概念。现在看来,这一过渡其实是在曾子这里完成的。㉕《曾子》十篇中不少地方已将仁义连用,如:“士执仁与义而明行之。”(《曾子·曾子制言上》)“是故君子思仁义,昼则忘食,夜则忘寐,日旦就业,夕而自省,以殁其身。”(《曾子·曾子制言中》)“凡行不义,则吾不事;不仁,则吾不长;奉相仁义,则吾与之聚群向尔。”(《曾子·曾子制言下》)此外,《孟子·公孙丑下》引“曾子曰:晋楚之富,不可及也。彼以其富,我以吾仁;彼以其爵,我以吾义”,亦将“仁义”并列,说明以后孟子大谈仁义,实际是由曾子开其端。

由于坚守、信奉着仁,曾子身上体现出强烈的社会批判意识和独立特行的精神。“君子直言直行,不宛言而取富,不屈行而取位;畏(疑为‘仁’之误)之见逐,智之见杀,固不难;诎身而为不仁,宛言而为不智,则君子弗为也。……天下无道,循道而行,衡涂而债,手足不揜,四支不被,此则非士之罪也,有士者之羞也。”(《曾子·曾子制言中》)孔子主张“天下有道则见,无道则隐”(《论语·泰伯》),“道不行,乘椁浮于海”(《论语·公冶长》)。其“行道”还是有条件的。曾子则提出“天下无道,循道而行”,将“行道”推到无条件的地步,较之孔子无疑是一个巨大的发展。以后子思提出“恒称其君之恶者,可谓忠臣矣”(《郭店楚简·鲁穆公问子思》),主张“与屈己以富贵,不若抗志以贫贱。屈已则制于人,抗志则不愧于道”(《孔丛子·抗志》);孟子提倡“富贵不能淫,贫贱不能移,威武不能屈”的“大丈夫”精神(《孟子·滕文公下》),要求“舍生而取义者也”(《孟子·告子上》),可以说与曾子的思想是一脉相承,他们都受到曾子的启发和影响。

在十篇中,曾子“内省”的思想也有所反映,具体表现为对“心”的重视。如:“君子之于不善也,身勿为,能也;色勿为,不可能也。色也勿为,可能也;心思勿为,不可能也。”(《曾子·曾子立事》)可见,与外在的行为、容貌相比,“心思”的作用更为根本,也更为关键,所以道德实践首先要从“心思”这个根本源头入手,防止不善的出现,同时去积极培养善。“太上乐善,其次安之,其下亦能自强。”一些“小人”自作聪明地以为,可以在行为、容貌上掩饰自己,其实,人们的内心和行为往往是一致的,有何种“心思”也就会有何种行为表现。“故目者,心之浮也;言者,行之指也;作于中,则播于外也。故曰:以其见者占其隐者。故曰:听其言也,可以知其所好矣。”(《曾子·曾子立事》)可以看出,《曾子》这段言论与《大学》的“慎独”具有内在的联系,其中,《大学》“小人闲居为不善,无所不至,见君子而后厌然,揜其不善,而著其善”一段,可看作是“身勿为,能也……心思勿为,不可能也”的注脚,而《大学》“诚于中,形于外”,与《曾子》“作于中,则播于外”也是一致的。《大学》的“慎独”是说,由于人们的内心往往决定、影响着其外在行为,所以要“慎其独”、“诚其意”,“慎独”的“独”就是指内心而言。这与《曾子》强调“心思”的重要,无疑是一致的。在《论语》中,曾子的“三省吾身”主要还是针对道德行为而言(“为人谋而不忠乎?与朋友交而不信乎?传不习乎?”),《曾子》则将反省的对象提升为“心”,使道德实践进一步内在化了。以后子思提出“形于内”的“德之行”和“诚”,孟子提出“养心”、“养气”说,与曾子的“内省”显然具有内在的联系,它们构成了思孟学派思想发展的一条重要线索。

如果说曾子重仁、内省的思想在《曾子》中得到一定表现的话,那么,同时也要承认,孝也是“十篇”的一个重要内容,这从《立孝》、《本孝》、《大孝》、《事父母》等篇名中就可以反映出来,阅读《曾子》十篇,更容易给人留下影响的并非其中的仁义、内省思想,反而是孝。《曾子》中谈孝,有延续着《论语》中的曾子思想而与其相一致者,如强调孝是内心真情实感的流露,“忠者,其孝之本与!”(《曾子·曾子本孝》)“君子之孝也,忠爱以敬。”(《曾子·曾子立孝》)以及主张“以正致谏”(《曾子·曾子本孝》),“达善而不敢争辩”(《曾子·曾子事父母》)等等,也有突破了曾子的思想而另有拓展发明者,这在《曾子大孝》一篇中表现得尤为明显。该篇的内容又见于《礼记·祭义》和《吕氏春秋·孝行览》,说明是当时颇有影响的作品。由于其中有乐正子春与弟子的答问,故学术界一般认为是乐正子春一派的作品。㉖该篇对孝推崇到无以复加的地步,提出了以孝为核心的思想体系;而这一思想体系的提出,又与其对“身”的特殊理解有关。其文云:

身者,亲之遗体也。行亲之遗体,敢不敬乎?故居处不庄,非孝也;事君不忠,非孝也;莅官不敬,非孝也;朋友不信,非孝也;战陈无勇,非孝也。五者不遂,灾及乎身,敢不敬乎?(《曾子·曾子大孝》)

在孔子那里,身作为自然生命和形躯,是与内在的仁联系在一起的。孔子说:“不使不仁者加乎其身。”(《论语·里仁》)曾子也说:“吾日三省乎吾身。”(《论语·学而》)所以身本身并不是目的,而是有待充实、完善的,修身、修己成为儒学的一个重要内容。同时,由于身具有实践性,内在的仁只有通过身才能表现出来,才能达到“修己”、“安人”的实践效果。“子曰:其身正,不令而行;其身不正,虽令不从。”(《论语·子路》“子曰:荀正其身矣,于从政乎何有?不能正其身,如正人何?”(《论语·子路》)所以身是与仁是密不可分的,身的意义体现在仁之上,而为了实现仁,牺牲生命、杀身成仁也在所不惜。“子曰:志士仁人,无求生以害仁,有杀身以成仁。”(《论语·卫灵公》)在乐正子春这里,身却被看作连接己与父母的纽带,是己向父母行孝的载体;身不仅仅是己之生命和形躯,同时还是父母之“遗体”。所谓遗体,也就是父母遗留下的身体,所以我们的身体不仅是自己的,也是父母的,是父母生命在我们身体中的延续;恭“行亲之遗体”不仅是对自己负责,同时也是向父母行孝的表现。所以我们的一举一动都与孝有关,“居处不庄”、“事君不忠”、“莅官不敬”、“朋友不信”、“战陈无勇”都可以被看作是“非孝”,因为“五者不遂,灾及乎身”也。这样,通过“身”,孝被“泛化”了,所有的行为都可以被看作是孝,孝充塞于天地之间:

夫孝,置之而塞于天地,衡之而衡于四海,施诸后世而无朝夕,推而放诸东海而准,推而放诸西海而准,推而放诸南海而准,推而放诸北海而准。《诗》云:“自西自东,自南自北,无思不服。”此之谓也。(《曾子·曾子大孝》)

前面说过,周人孝的对象广泛,具有“泛孝论”的特点,但周人的泛孝论是建立在宗族血源共同体的基础之上,是通过尊祖、敬宗来实现的。战国以降,随着宗族组织的被瓦解,周人孝的社会基础已不复存在,在这种情况下,乐正子春却试图通过“身”来重建孝的思想体系。在乐正子春看来,“父母全而生之,子全而归之,可谓孝矣;不亏其体,可谓全矣。故君子顷步之不敢忘也。”(《曾子·曾子大孝》)孝首先表现为“不亏其体”,“全而归之”,而为了“全而归之”,就必须对自己的行为戒惧谨慎,“一举足不敢忘父母,一出言不敢忘父母”,“是故恶言不出于口,忿言不及于己,然后不辱其身,不忧其亲,则可谓孝矣。”(《曾子·曾子大孝》)下文又说:“草木以时伐焉,禽兽以时杀焉。夫子曰:‘伐一木,杀一兽,不以其时,非孝也。’”以往学者往往根据这段言论,认为乐正子春将草木、禽兽也包括在孝的对象中。其实上面一段是说,“伐一木,杀一兽,不以其时”虽是小错,也会延及父母,使其担忧受辱,这里孝的对象依然是父母而不是草木、禽兽。《曾子制言上》说“杀六畜不当,及亲,吾信之矣”,表达的也是这个意思。所以乐正子春的孝与周人的孝是有所不同的,前者是在小家庭基础上重建孝道的努力和尝试,后者则是宗族组织内部尊祖、敬宗的表现形式;前者是“自仁率亲”,后者是“自义率祖”。二者虽有不同,但在突出、强调孝的地位和作用上则是一致的:

夫仁者,仁此(注:指孝)者也;义者,宜此者也;忠者,中此者也;信者,信此者也;礼者,体此者也;行者,行此者也;强者,强此者也;乐自顺此生,刑自反此作。(《曾子·曾子大孝》)

在乐正子春那里,孝成为最高的德,成为其思想的核心,仁义忠信等反是围绕孝展开的。孔子开创的以仁为主导的思想方向遭到扭转和颠覆。所以在先秦儒学发展史上,乐正子春一派的重孝思想无疑具有特殊的地位和意义。首先,乐正子春的孝是以“全身”为特征的,认为“父母全而生之,子全而归之,可谓孝矣”,反映了对个体生命的重视和关注。战国时期,战争频仍,诸侯国间的兼并战争对个体生命构成严重威胁。成年子女一旦丧身,父母不仅得不到奉养,个体家庭的生存也遭到严重威胁。所以乐正子春主张“不亏其体”,“全而归之”,无疑是要求人们在乱世中将保全生命作为首要选择,表现出对家庭稳固和利益的关注。㉗可以说,乐正子春的思想是以家庭本位为特征的。不过,乐正子春对家庭利益的关注又是通过“事君忠”来实现的,所以又具有调和家庭、国家利益,甚至将二者统一在孝之中的意图。前面说过,孝与忠的关系已成为早期儒学发展中的一个矛盾,在乐正子春看来,人们之所以产生这种矛盾,主要是因为没有真正将孝与忠统一起来,若将二者统一在一起,甚至将事君也看作是孝,那么,这一矛盾便迎刃而解了。因为孝本身就是社会性和政治性的,“孝有三:大孝尊亲,其次不辱,其下能养”(《曾子·曾子大孝》)。要做到“尊亲”和“不辱”,就必须“居处庄”、“事君忠”、“莅官敬”、“朋友信”和“战陈勇”,也就是说,孝不能仅仅限定于家庭内部,还需要扩大到社会、政治乃至军事领域,在所有的领域都要对自己的一言一行戒慎恐惧,不敢越雷池一步。后者虽然只是“尊亲”、“不辱”的过程和手段,但也包括在孝之中。所以像韩非提到的“三战三北”的鲁人,乐正子春是不会赞同的。因为其行为不仅会给父母带来羞辱,而且还会遭到官府的责罚,所以同样不能看作是孝。可见,乐正子春虽然将“全身”作为孝的主要内容,但并不主张从政治生活中脱离出去,更不主张为了“全身”而置国家的法律、利益于不顾,相反,他是通过“全身”、“尊亲”将事亲与事君统一在孝的实践活动之中。

乐正子春重视“全身”,并试图与事君统一起来是有其社会根源的。古代社会不乏明哲保身的思想,如《诗·大雅·烝民》的“既明且哲,以保其身”,《左传》中也常见“藩身”(《左传·昭公元年》)、“庇身”(《左传·襄公三十一年》)的记载,春秋末年以至战国时期,全身与事君成为许多士人关注的焦点。如,“子叔婴齐奉君命无私,谋国家不贰,图其身不忘其君”(《左传·成公十六年》)。乐毅称“夫免身全功,以明先王之迹者,臣之上计也”(《战国策·燕策二》)。《礼记·檀弓下》记载赵文子与叔誉在九原游观,并对前人作出评价。文子认为阳处父在晋国专权独断,不能使自己善终,其人不足称道,舅犯“见利不顾其君,其仁不足称也”,而武子“利其君不忘其身,谋其身不遗其友”,表示自己愿意追随武子,“晋人谓文子知人”。可见,“利其君不忘其身”已成为当时一种较为普遍的价值取向,乐正子春的思想可能即与这种世俗的价值观念有关,不过乐正子春的“全身”是通过孝表现出来的,在理论形式上又具有自身的特点。

五、《孝经》的孝治思想

《曾子大孝》之后,《孝经》对孝作了进一步阐发。前面说过,《孝经》与《曾子》十篇在文句、思想上多有相近之处,其实严格说来,应该是《孝经》与《曾子·曾子大孝》在文句、思想上多有相近之处,前面在说明二者关系时,所引《曾子》材料均见于《曾子·曾子大孝》,正说明了这一点。因此,《孝经》的思想主要是从《曾子·曾子大孝》发展而来。《曾子·曾子大孝》重视“全身”,认为孝的最高境界是“尊亲”(“大孝尊亲”)。《孝经》则提出:“身体发肤,受之父母,不敢毁伤,孝之始也。立身行道,扬名于后世,以显父母,孝之终也。”(《孝经·开宗明义章》)二者的看法是一致的。前面我们指出,《曾子大孝》的思想具有调和事亲与事君,并将二者统一于孝之中的特点。《孝经》则说,“夫孝,始于事亲,中于事君,终于立身”(《孝经·开宗明义章》)二者的思想可谓一脉相承。不过,《孝经》对《曾子·曾子大孝》的思想也有所发展,这主要表现在,《孝经》将孝的一般思想具体到天子、诸侯、卿大夫、士、庶人身上,提出所谓的“五等之孝”,使孝与政治实践发生密切联系,突出了孝的政治功能和作用。

在《孝经》的作者看来,孝虽然表现为基本的责任和义务,但这种责任与义务在不同身份、地位的人那里,其具体表现又是不同的。所以谈论孝,不能仅仅停留在一般的原则和理论,更重要的,还要探求其等级化的表现形式以及在政治实践中的作用。关于天子之孝,《孝经》说:

子曰:爱亲者不敢恶于人,敬亲者不敢慢于人。爱敬尽于事亲,而德教加于百姓,刑于四海,盖天子之孝也。《甫刑》云:“一人有庆,兆民赖之。”(《孝经·天子章》)

作为身份尊贵、“兆民赖之”的天子,他的孝是与一般人不同的,除了“爱亲”、“敬亲”外,还承担着“设教施令,使天下之人不慢恶于其父母”的职责,而这二者实际又是联系在一起的,因为“爱亲者不敢恶于人,敬亲者不敢慢于人”。邢员《疏》曰:“所谓爱亲者,是天子身行爱敬也。不敢恶于人、不敢慢于人者,是天子施化,使天下之人皆行爱敬,不敢慢恶于其亲也。”也就是说,天子要爱敬其亲,便不敢慢于他人之亲,否则,“己慢人之亲,人亦慢己之亲”(郑氏《注》)。而天子爱敬其亲,又会使天下之人也爱敬其亲,而不敢“慢恶”他人之亲,如此便“德教加于百姓,刑于四海”,达到天下大治,这便是天子之孝。关于诸侯之孝,《孝经》说:

在上不骄,高而不危。制节谨度,满而不溢。高而不危,所以长守贵也。满而不溢,所以长守富也。富贵不离其身,然后能保其社稷,而和其民人,盖诸侯之孝也。《诗》云:“战战兢兢,如临深渊,如履薄冰。”(《孝经·诸侯章》)

诸侯的身份较为特殊,一方面,他身处万人之上,为地方最高统治者,具有守土保民的职责;另一方面,他又居于一人之下,其土地、人民名义上是由天子分封、赏赐的,如何处理与天子的关系,便成为其守土保民的关键。所以诸侯之孝主要表现为,身处高位而不骄傲,费用俭约,积极奉行天子的法度,这样才能“高而不危”,“满而不溢”,长久地保留住富贵,“富贵不离其身,然后能保其社稷,而和其民人”。

卿大夫的职责是居朝为官,协助天子、诸侯处理政事,故应恭敬谨慎,中规中矩,“非先王之法服不敢服,非先王之法言不敢道,非先王之德行不敢行。是故非法不言,非道不行,口无择言,身无择行,言满天下无口过,行满天下无怨恶。三者备矣,然后能守其宗庙,此卿大夫之孝也。”(《孝经·卿大夫章第四》)

士在统治阶层中身份最低,他们在家为子,入朝为臣,承担着事父与事君的双重职责,而如何处理二者的关系,也就成为士之孝的主要内容。资于事父以事母,而爱同。

资于事父以事君,而敬同。故母取其爱,而君取其敬,兼之者父也。故以孝事君则忠,以敬事长则顺,忠顺不失,以事其上,然后能保其禄位,而守其祭祀,盖士之孝也。《诗》云:“夙兴夜寐,无忝尔所生。”(《孝经·士章》)

虽然孝与忠的对立已成为战国时期的突出问题,而在《孝经》作者看来,这二者实际是可以统一的。因为一方面,“君子之事亲孝,故忠可移于君。事兄悌,故顺可移于长。居家理,故治可移于官”(《孝经·广扬名章》)。事父与事君本身具有一致性,事父“孝”为事君“忠”提供了可能;另一方面,事君“忠”又是孝的必要条件,只有“忠顺不失,以事其上”,才“能保其禄位,而守其祭祀”。所以应“资于事父以事君”,资,取也。就是要把事父的恭敬之情同样用于事君,“故以孝事君则忠”,像对待父母那样来事君就能做到忠。通过孝,事父与事君得到统一,而孝的内涵也扩大到事父与事君的所有领域。

庶人是生产劳动者,被排除于政治活动之外,故“用天之道,分地之利,谨身节用,以养父母,此庶人之孝也”(《孝经·庶人章》)。在《孝经》中,只有庶人之孝最为淳朴、自然,也最少附加的政治内容,而这与庶人的特殊身份显然是密切相关的。

根据以上所论,除了庶人之孝外,《孝经》中的孝被进一步政治化、功利化,孝既是政治统治的目标,同时又是实现这一目标的手段,儒学内部又发展出一个孝治派。㉘所以,与《曾子·曾子大孝》中的孝主要是指“全身”和“尊亲”不同,《孝经》中的孝更多的是与天子、诸侯等人的政治职责联系在一起。在天子那里,它是指“德教加于百姓,刑于四海”;在诸侯那里,则要求“能保其社稷,而和其民人”;对卿大夫而言,是指“能守其宗庙”;对士而言,则要求“能保其禄位,守其祭祀”。同时,它又具体化为天子、诸侯等人的政治、伦理规范,如要爱敬其亲,而不敢慢于他人之亲 (对于天子),“在上不骄”、“制节谨度”(对于诸侯)等等。所以,《孝经》中的孝是一个含义十分宽泛的概念,如果说,《曾子·曾子大孝》是通过“全身”与“尊亲”将孝泛化的话,那么,《孝经》则是通过与政治制度的结合使孝渗透到社会生活的方方面面。从这一点看,《孝经》的孝与周人的孝倒有某些相似之处,二者都具有很强的政治性,都具有泛孝论的特点。不过,《孝经》中的孝已不是建立在周人的宗法分封等级制度之上,而是与战国时期出现的官僚等级制度联系在一起,它实际是战国历史条件下孝悌思想的新发展、新变化。这种发展、变化首先表现在孝的地位进一步提高。“曾子曰:‘甚哉!孝之大也。’子曰:‘夫孝,天之经也,地之义也,民之行也。天地之经,而民是则之,则天之明,因地之利,以顺天下。’”(《孝经·三才章》)“曾子曰:‘敢问圣人之德,无以加于孝乎?’子曰:‘天地之性,惟人为贵。人之行,莫大于孝。'”(《孝经·圣治章》)孝成为最高的德,成为天子、诸侯等人的“终极关怀”。

其次,它还表现在孝与官僚政治制度紧密结合在一起,并被运用于国家的管理和统治之中。前面说过,孔子顺应了春秋以来的社会变革,将孝从宗法政治的统治秩序中独立出来,而转化为根源于血缘关系的自然亲情,所以孔子谈孝并不将其看作政治统治的手段,而更注重其所表达的真情实感以及美化风俗的作用。“子曰:啜菽饮水尽其欢,斯之谓孝。”(《礼记·檀弓》)“或谓孔子曰:‘子奚不为政?’子曰:《书》云:孝乎惟孝,友于兄弟,施于有政。是亦为政,奚其为为政?’”《论语·为政》)杨伯峻认为,“施于有政”的“施”,“这里应该当‘延及’讲,从前人解为‘施行’,不妥”㉙,甚是。所以孔子认为只要孝顺父母,友爱兄弟,并把这种孝悌之风影响到政治上去,就算是参与政治了,而不一定要做官才算是参与政治。这实际是以孝悌来美俗,以俗来化政,而不是以政来行孝。与孔子的思想不同,《孝经》的作者却试图将孝与政重新结合起来,孝具有强制性,具有类似法的地位:“子曰:五刑之属三千,而罪莫大于不孝,要君者无上,非圣人者无法,非孝者无亲,此大乱之道也。”(《孝经·五刑章》)孝的目的是“守其祭祀”、“保其禄位”,孝被政治化、功利化。从这一点看,《孝经》可能也受到法家思想的影响,是儒家的孝悌思想与法家政治实践相结合的产物。

还有,它真正完成了孝与忠、事父与事君的统一。在孔子那里,孝与忠是有区别的,分属于不同的实践领域。孝虽然可以扩充发展为忠,但这只是就个人的实践过程而言,而并不是将孝等于忠,更不是将事君看作孝的必要条件。到了《曾子·曾子大孝》,却试图通过“全身”与“尊亲”将孝与忠统一起来,然而这一过程最终是在《孝经》这里才得以完成。在《孝经》中,孝与政治权力结合在一起,臣子的利禄都来自于君,只有事君忠,才能“富贵不离其身”,才“能保其禄位,而守其祭祀”,事君成了孝的必要条件,同时也成为孝的重要内容,“夫孝,始于事亲,中于事君,终于立身”。在这样一种逻辑中,人们的注意力势必会被引向利禄之途,非把事君当作惟一而不可缺少的出路不可,而孔子倡导的“菽水承欢”的真情实感反遭到扭曲、污染,所以孝与忠的统一,其实也就是孝被异化、被阉割的开始。以后汉代“以孝治天下”,其选择的恰恰实行的是《孝经》之孝,而不是孔子之孝,《孝经》思想中的种种弊端最终竟变为现实,这也可以说是“以孝治天下”的必然结果。

六、子思、孟子对仁的发展及与重孝派的关系

通过对《曾子》和《孝经》的分析,使我们更为完整地了解到从曾子到乐正氏之儒的思想发展演变,同时也认识到,曾子在先秦儒学发展中所具有的特殊地位。以往宋儒在谈到曾子时,只强调其仁和内省思想对子思、孟子的影响,构造出曾子—--子思——孟子的“道统”谱系,但曾子弟子乐正子春及其后学继承、发展了曾子孝的思想,同样也与曾子存在密切联系,先秦儒学还存在着曾子——乐正子春——《孝经》作者的发展线索。以上两派虽然都与曾子思想存在着渊源关系,但却由于不同的发展方向,虽经过相互渗透和影响,却最终分道扬镳,分别形成以“仁”和“孝”为核心的思想体系。

在《论语》、《曾子》中,曾子的思想已具有了重视仁和孝的特点,一定程度上为其后学的分歧提供了可能,但这二者在曾子那里正如在孔子那里一样,不过是其思想的不同方面而已,尚不构成冲突和对立。但是到了《曾子·曾子大孝》以及《孝经》那里,由于乐正子春一派突出、强调了孝,形成以“孝”为核心的思想体系,这一思想体系便与孔子、曾子以“仁”为核心的思想体系不能够融洽而产生矛盾和对立。在孔子、曾子那里,仁是最高的德,“仁广大而抽象,孝狭窄而具体。由狭窄而具体的‘孝’下手,以渐渐进于广大而抽象的‘仁’。由‘孝’入‘仁’,是儒家人生哲学的方法论,也就是孔子循循善诱的教授法之一”㉚。而在乐正子春一派那里,孝是最的德,是“天之经,地之义”,孝无所不包,“置之而塞于天地,衡之而衡于四海”,可以说,孝广大而抽象,而仁不过是服务于孝的一个德目而已,“夫仁者,仁此者也。”仁与孝是不同的,仁是“爱人”,是“泛爱众”,是爱天下的人,是以天下的福祉和利益为最高目的;而孝是“亲亲”,是爱父母亲人,是以“全身”、“尊亲”和“保其禄位,而守其祭祀”为终极理想。仁具有丰富的内涵,它不仅“爱人”,同时还“成己”、“立己”,代表了独立特行的君子人格,“君子思仁义,昼则忘食,夜则忘寐,日旦就业,夕而自省,以殁其身,亦可谓守业矣”(《曾子·制言中》)。“不安贵位,不怀厚禄,负耜而行道,冻饿而守仁,则君子之义也。”(《曾子·制言中》)其中充满了大无畏和杀身成仁的精神;而孝的焦点由于集中在家庭父母,故内容相对贫乏。孝的目的是“明哲保身”和“以显父母”,要求“一举足不敢忘父母,一出言不敢忘父母”,“非先王之法服不敢服,非先王之法言不敢道”,处处拘谨小心,充满了乡愿的气息。仁虽然始于孝,也只是因为孝是道德意识的萌芽和起点,是人之为人的基本规定,是“己”的内在需要,仁的目的则是要将亲亲之情扩充、提升、发展为普遍的道德情感,是“己欲立而立人,己欲达而达人”,是“推己及人”。孝也可以包括家庭以外的人,可以爱人,甚至“博爱”:“先王见教之可以化民也,是故先之以博爱,而民莫遗其亲。”(《孝经·=才章》)但这里所谓的博爱是因为“己慢人之亲,人亦慢己之亲”,是以“民莫遗其亲”为目的的,故邢曷《疏》曰:“言君爱亲又施德于人,使人皆爱其亲,不敢有恶其父母者,是博爱也。”所以是“推亲及人”。仁将亲亲提升、发展为爱人,而孝将爱人(博爱)化约、还原为亲亲。仁可以表现为一种政治原则,可以与“忠”等德目发生关系,但它绝不是要服从、迎合政治权力,更不是为了要“保其禄位,而守其祭祀”而去做忠臣孝子;相反,它是要通过“修己以敬”、“修己以安人”、“修己以安百姓”(《论语·宪问》),在完善自我的基础上进一步创造和谐的人际关系和社会秩序。而孝不管是在孝道派还是孝治派那里,都与政治存在密切的联系,都以调和事父与事君为其目的,并最终认为事君也是一种孝,或认为只有事君忠才能实现“保其禄位,而守其祭祀”的孝。

可见,在早期儒学那里,围绕着仁与孝,实际存在着两条路线的对立,而这两条路线竟都与曾子存在联系,不能不说是一件令人惊奇的事情。其中,与曾子思想有关而属于仁的路线的有《大学》和子思等。笔者曾撰文指出,《大学》应完成于曾子或其弟子之手㉛,它继承、发展了孔子“修已以敬”、“修己以安百姓”的思想,使其具体化为“修身”、“齐家”、“治国”、“平天下”的实践过程。其中,“修齐治平”四项中,修身为本,“齐家”、“治国”、“平天下”为末,而修身又包括了正心、诚意、格物、致知四项,这说明《大学》是将道德实践建立在内在自觉和外在认知的基础之上,而决不仅仅是孝。同样,齐家、治国、平天下每个阶段也都有着丰富的内容,而孝仅是其中的一项而已。所以它强调“一家仁,一国兴仁;一家让,一国兴让;一人贪戾,一国作乱”,认为“尧舜帅天下以仁,而民从之;桀纣帅天下以暴,而民从之;其所令反其所好,而民不从。是故君子有诸己而后求诸人,无诸己而后非诸人”,如此才能“家齐而后国治”。不过,《大学》中有“孝者,所以事君也”的说法,说明它与孝治派也存在着相互渗透和影响。

《大学》之后,子思提出了诚,认为“诚者,天之道也;诚之者,人之道也”(《礼记·中庸》),进一步发展了孔子的仁。而由内在的诚出发,又表现为“修身”、“治人”和“治天下国家”的实践过程:
       
子曰:“……知所以修身,则知所以治人。知所以治人,则知所以治天下国家矣。

凡为天下国家有九经,曰:修身也、尊贤也、亲亲也、敬大臣也、体群臣也、子庶民也、来百工也、柔远人也、怀诸侯也。修身则道立,尊贤则不惑,亲亲则诸父昆弟不怨,敬大臣则不眩,体群臣则士之报礼重,子庶民则百姓劝,来百工则财用足,柔远人则四方归之,怀诸侯则天下畏之。”(《礼记·中庸》)

这里,“亲亲”仅仅是“九经”中的一经,而只有“九经”的相互配合,才能“为天下国家”。所以,孝只是“修齐治平”中的一个环节、一项内容而已,并不能代表其全部。与此不同,孝治派虽然也谈“治国平天下”,却将其全部归为孝的作用:

子曰:“昔者明王之以孝治天下也,不敢遗小国之臣,而况于公、侯、伯、子、男乎,故得万国之欢心,以事其先王。治国者不敢侮于鳏寡,而况于士民乎,故得百姓之欢心,以事其先君。治家者不敢失于臣妾,而况于妻子乎,故得人之欢心,以事其亲。……故明王之以孝治天下也如此。《诗》云:‘有觉德行,四国顺之。”(《孝经·孝治章》)

治家、治国、治天下都离不开孝,都是靠孝来实现,真可谓是“以孝治天下”。可见,仁学派虽然也关注孝,但并不将其看作终极目的,而是由孝扩充、推广出去,以达到对天下民众利益的关注。在政治实践上,也不将孝看作惟一的原则;而孝治派却将政治统治和家族利益看作最高目的,它以家庭为中心并进一步去包容其他的社会关系,所以“得万国之欢心”、“得百姓之欢心”、“得人之欢心”也是为了“以事其先君”、“以事其亲”。在孝治派那里,孝既是终极的人生理想,也是最高的政治原则,一切社会关系都是围绕孝展开的,也是通过孝实现的。我们说早期儒学存在仁与孝两条路线的对立,并非没有事实根据。

需要说明的是,战国中前期,社会上出现了一个宣扬禅让的大环境,并给仁与孝的关系带来一些新的变化,就在乐正子春一派努力宣扬孝的同时,包括子思在内的另一批儒家学者却试图通过仁来为禅让寻找理论根据㉜,不同的立场和努力使他们在仁与孝的关系上产生了分歧与对立。

并非如有学者认为的,禅让最初只是墨家的主张和专利,战国中前期,儒、墨、早期法家等各家都卷入禅让的浪潮中去,并各自对其合理性作出宣传和鼓噪。㉝在儒家看来,禅让之所以可能和必要,就在于它体现了圣与仁的精神。郭店竹简《唐虞之道》说:

唐虞之道,禅而不传。尧舜之王,利天下而弗利也。禅而不传,圣之盛也。

利天下而弗利也,仁之至也。故昔贤仁圣者如此。身穷不贪,没而弗利,穷仁矣。必正其身,然后正世,圣道备矣。故唐虞之道,禅也。(1-3简)

唐尧、虞舜之所以“禅而不传”,将天下禅让给贤者而不传子孙,就在于他们具有“利天下而弗利”即利于天下民众而不是利于个人家庭的高尚精神㉞,而这种精神正是仁的最高体现;同时,也在于他们认识到,“必正其身,然后正世”,统治者只有具有了高尚的品德,只有自己行为端正,才能统治好天下,惟有此圣道才能完备。这样,由于禅让被视为最高的政治智慧,被认为体现了“利天下而弗利”的精神,以亲亲为基础的世袭制度便无疑遭到了否定和批判。由此,《唐虞之道》对亲亲和爱人(民)的关系也作出重新理解和调整:

尧舜之行,爱亲尊贤。爱亲故孝,尊贤故禅。孝之杀,爱天下之民。禅之传,世亡隐德。(同上,第6-7简)

“孝之杀”的“杀”,原文为“袭”,整理者释为“方”。李零改释为“放”,而没有具体说明。王博认为“这里的‘方’,应该读为‘放’,所谓的‘孝之方’,其实是‘孝之放’,放是放开、展开的意思。……爱从孝开始,然后向外面延伸,这就是‘放’,或者叫做‘推””。陈伟则根据《说文》、《汉简》释出“毫”为“杀”字,认为“‘杀’有衰减的意思”㉟,甚是。所以,“孝之杀”不能按以往的理解,认为是孝向外面的延伸、展开,相反,它是要适当地减杀孝,以便能够“爱天下之民”。因为在人们看来,“爱亲故孝”,但将天下让于贤者而不是子孙,不正是牺牲了孝,是对孝的一种减杀吗?所以虽然如有学者指出的,《唐虞之道》并不否定爱亲和孝,而是一定程度上要做到爱亲与尊贤的统一,认为“爱亲忘贤,仁而未义也。尊贤遗亲,义而未仁也”(同上,第8~9简)。但它却看到仁与孝、爱人与亲亲之间的矛盾和对立,并主张将民众利益放在最高位置,为了“爱天下之民”而减杀、牺牲孝,这不能不说是其思想的闪光、独到之处。而这一闪光、独到思想的提出,显然与当时宣扬禅让的大背景密切相关,禅让的政治实践使其看到了以往儒者没有看到、也不愿意看到的内容,同时在仁与孝的关系上提出了不同于以往的新见解。与《唐虞之道》相似的还有《礼运》一文㊱,这篇同样产生于禅让背景下的作品将人类社会作了“大同”与“小康”的区分,认为禅让传贤的大同之世,“人不独亲其亲,不独子其子,使老有所终,壮有所用,幼有所长,矜寡孤独废疾者,皆有所养”。而世袭传子的小康社会,“各亲其亲,各子其子”,一定程度上将“亲其亲”与“泛爱众”对立起来,这与《唐虞之道》的思想倾向无疑是一致的。《礼运》的内容以前曾遭到一些学者的怀疑,认为是来自墨家的兼爱思想,其实它与《唐虞之道》一样,不过是特定历史时期儒家思想的产物而已,是仁与孝关系的新发展、新突破。如果说,乐正子春一派由于重视孝而突出、强调了宗法血缘秩序的合理性和家族利益的话,那么,包括子思在内的另一批儒者则强调,在“亲其亲”之上还有一个更高的“泛爱众”,其二者之间一定程度上是矛盾对立的,仁的最高精神是“利天下而弗利”,所以应超越“亲其亲”而关注民众的普遍利益,甚至主张“孝之杀,以利天下之民”。可见,在仁与孝的关系上,以乐正子春为代表的重孝派和以子思以及《唐虞之道》的作者为代表的重仁派确实存在着矛盾和对立。

在早期儒学那里,仁与孝的对立不仅体现在“亲其亲”和“泛爱众”上,同时也存在于对孝与忠和君臣关系的理解上。乐正子春一派主张“事君不忠,非孝也”(《曾子·曾子大孝》)、“夫孝……中于事君”(《孝经》),这实际便将作为对父母责任和义务的孝与作为对君主责任和义务的忠混同起来,更进一步将基于血缘关系、以“恩”和“亲”为纽带的父子关系与基于政治关系、以“义”为准则的君臣关系混同起来,“事亲”与“事君”被混同在一起,本来是后天选择的君臣关系被说成是必然、无所逃避的关系,于是人君便可以向人臣做人父对于人子的同样要求,这便使君权无限制地扩张,而助长了专制的气焰。同时,由于孝悌被政治化、功利化,“菽水承欢”的真情也遭到污染。这对于孔子、曾子“君臣有义”(《论语·微子》)、“君子之孝也,忠爱以敬”(《曾子·曾子立孝》)的思想传统来说,无疑是一个扭转和颠覆。然而就在乐正子春从孝的方面篡改、改造着孔曾的思想时,子思却从仁的方面去积极维护孔曾“君臣有义”的传统。其《表记》说:

子言之:事君先资其言,拜自献其身,以成其信。是故君有责于其臣,臣有死于其言。故受禄不诬,其受罪益寡。

侍奉君主首先要凭借自己的主张(“言”),如果主张被接受,便拜官受命献身于朝廷,以证明自己的主张是可信的。所以,侍奉君主绝不是要无条件地尽忠尽孝,更不是为了要保其利禄,而不过是如孔子所言,“君子之仕也,行其义也”(《论语·微子》),是为了实现自己的主张、理想。这样,君臣之间便是“以义合”,合乎义便做人君的臣子,否则,“不事王侯,高尚其事”。臣子获取利禄也是根据自己进献的主张,“事君大言入则望大利,小言入则望小利;故君子不以小言受大禄,不以大言受小禄”《表记》)。“事君可贵可贱,可富可贫,可生可杀,而不可使为乱。”(《表记》)如果主张得到实现,“终事而退,臣之厚也”(《表记》)。所以,子思虽然也保留有“孝以事君”的说法㊲,这可能同《大学》的情况一样,是重孝派和重仁派之间存在相互渗透和影响,但在君臣关系上,子思与乐正子春显然存在着矛盾和对立,代表着不同的思想方向。

与子思年代大约相当的郭店竹简对君臣关系也有详细讨论,其观点与乐正子春不同而与子思站在同一立场。其文云:

长弟,亲道也。友、君臣,无亲也。(《语丛一》,第80-81简)

君臣、朋友,其择者也。(《语丛一》,第87简)

友,君臣之道也。(《语丛三》,第6简)

在竹简看来,兄弟与朋友、君臣的关系是不同的,兄弟是“亲道也”,是建立在血缘之上的亲情关系,而后者则“无亲也”,是基于相同兴趣、主张、信念之上的选择关系。所以,真正与君臣类似的应是朋友关系,而不是父子关系。父子关系与朋友关系不同,父子是“以天合”,是生而所成,是一个人从生到死不可改变的,在父权的时代,父亲对于子女有着教导、支配甚至是生杀予夺的权力;而朋友是后天选择而成,是基于相互信任的平等关系,将君臣视为朋友还是父子关系显然有着不同的意义。如果说,乐正子春提出“事君不忠,非孝也”,将君臣等同于父子关系的话,那么,郭店竹简《语丛》的作者则提出“友,君臣之道也”,用朋友去规定、限制君臣关系,不同的观点代表了对君臣关系的不同理解和立场。曾有学者提出,郭店十四篇儒家简均属于思孟学派的作品,惜无直接的证据。但如果说在仁与孝的关系上,郭店儒家简主要属于重仁派而与乐正子春为代表的重孝派处于对立的话,那么,则无疑是可以成立的。竹简还对君与父的关系作出讨论:

父无恶。君犹父也,其弗恶也,犹三军之旌也,正也。所以异于父者,君臣不相戴也,则可已;不悦,可去也;不义而加诸己,弗受也。(《语丛三》,第1-5简)

父亲无可厌恶之处,是由于对于子女有养育之恩。君主类似父亲,他不被厌恶,则是因为他犹如指挥三军的旗帜,自己的行为首先要端正。但是君也有不同于父的地方,父子关系一旦形成便无法改变,而君臣不相拥戴时,他们的关系可以终止;臣子不高兴时,可以离去;君主以不义加诸臣子,臣子可以不接受。可见,父子与君臣关系的不同就在于前者是无条件的,而后者是有条件的,乐正子春一派提出“父子之道,天性也,君臣之义也”(《孝经·圣治章》),将有条件的君臣关系混同于无条件的父子关系,其结果不仅将子事父的态度转移到臣事君,同时也将父畜子的观念运用到君使臣上,使君主以为臣子的富贵利禄均来自于自己的恩赐,视臣子为犬马,要求其无条件地尽忠尽孝,对士人的人格独立和政治信念造成极大的威胁。而竹简对君臣、父子作了区别,认为君臣乃有条件的相对关系,“不义而加诸己,弗受也”。这样便维持了士人的入格,为士人通过入仕而实现其政治理想保留了一线可能,同时在精神上也抑制了君主的独裁。竹简不仅对君臣关系作出分梳、厘定,限定了孝的范围,同时对于孝被政治化、功利化而在实践中的种种弊端也给予了批判:

为孝,此非孝也;为弟,此非弟也;不可为也,而不可不为也。为之,此非也;弗为,此非也。(《语丛一》,第55-58简)

父孝子爱,非有为也。(《语丛三》,第8简)

为孝,此非孝也;为弟,此非弟也;不可为也,而不可不为也。为之,此非也;弗为,此非也。(《语丛一》,第55~58简)父孝子爱,非有为也。(《语丛三》,第8简)

孝悌是不可有意而为,也不可不为。如果有意而为,便已不符合孝悌的本意;但如果不为,同样也不能成其为孝悌。看来,最好的办法就是自然而然地去为,让真情自然流露。用孔子的话说,就是“安,则为之”,“居处不安,故不为也”(《论语·阳货》)。一般说来,总是社会上先有了某种现象,然后人们才从理论上给以总结批判,所以竹简矛头所指,显然是针对类似于乐正子春那样的泛孝论以及为了“尊亲”、“保其利禄”等外在目的而产生的种种有为之举。在早期儒学那里,围绕仁与孝的关系,确实曾存在过尖锐的斗争和对立。

在人们一般的观念中,子思、孟子一脉相承,二人属于同一路线,这在宋儒构造的“道统”谱系中尤为如此,所谓思孟学派也是由此而来。但是若从仁与孝的关系看,子思、孟子的情况又有所不同,如果说在仁与孝的问题上,子思与乐正子春更多是一种对立的话,那么,孟子则受到了当时重孝派思想的影响,二者之间有过一段特殊的联系,其思想也经历了复杂的发展、演变过程。孟子思想中有大量宣扬宗法孝悌的内容,这些已为学者所注意。如:“孟子曰:事孰为大?事亲为大。守孰为大?守身为大。不失其身而能事其亲者,吾闻之矣。失其身而能事其亲者,吾未之闻也。孰不为事?事亲,事之本也。孰不为守?守身,守之本也。曾子养曾皙,必有酒肉;将彻,必请所与。……曾皙死,曾元养曾子,必有酒肉;将彻,必请所与。”(《孟子·离娄上》)孟子认为“守身为大”,“失其身而能事其亲者,吾未之闻也”,与乐正子春的“全身”思想无疑是一致的,而从下文接着谈论曾子养曾皙、曾元养曾子之事来看,孟子这一思想可能即来自包括乐正子春在内的曾子学派。又比如,“孟子曰:仁之实,事亲是也。义之实,从兄是也。智之实,知斯二者弗去是也。礼之实,节文斯二者是也”(《孟子·离娄上》)。孟子认为仁的实质是“事亲”,义的实质是“从兄”,与他后来“仁者,人心也;义,人路也”,“恻隐之心,仁也;羞恶之心,义也”(《孟子·告子上》)的看法显然有所不同,这种不同除了语境的差异外,可能还反映了孟子思想的变化,前者是他受到重孝派影响时的观点,后者则是他思想成熟时的看法。此外,孟子曰:“孝子之至,莫大乎尊亲;尊亲之至,莫大乎以天下养。为天子父,尊之至也;以天下养,养之至也。”(《孟子·万章上》)与乐正子春“大孝尊亲,其次不辱,其下能养”(《曾子·曾子大孝》)的说法也是一致的。

孟子不仅受到乐正子春孝道思想的影响,与《孝经》的孝治思想也存在密切联系。据《孟子·告子下》,“曹交问曰:‘人皆可以为尧舜,有诸?’孟子曰:‘……尧舜之道,孝弟而已矣。子服尧之服,诵尧之言,行尧之行,是尧而已矣。子服桀之服,诵桀之言,行桀之行,是桀而已矣。’”孟子将尧舜之道理解为孝悌,与竹简“唐虞之道,禅而不传”的观点明显不同,而更接近《孝经》“昔者明王之以孝治天下也”的说法,而“子服尧之服,诵尧之言,行尧之行”一句,与《孝经》“非先王之法服不敢服,非先王之法言不敢道,非先生之德行不敢行”在文句、思想上也是一致的。又,“孟子曰:天下大悦而将归己,视天下悦而归己,犹草芥也,惟舜为然。不得乎亲,不可以为人;不顺乎亲,不可以为子。舜尽事亲之道而瞽腹底豫,瞽聘底豫而天下化,瞽嗖底豫而天下之为父子者定,此之谓大孝”(《孟子·离娄上》)。孟子称“瞽嗖底豫而天下化”,“天下之为父子者定”,并认为“此之谓大孝”,可以说是对“以孝治天下”的极好说明。还有,“孟子曰:吾今而后知杀人亲之重也:杀人之父,人亦杀其父;杀人之兄,人亦杀其兄。然则非自杀之也,一间耳”(《孟子·尽心下》),与《孝经》“爱亲者不敢恶于人,敬亲者不敢慢于人”表达的显然是同一个意思。孟子批评“世俗所谓不孝者五,惰其四支,不顾父母之养”(《孟子·离娄下》)云云,正是《孝经》“谨身节用,以养父母,此庶人之孝也”的反面,亦可以看作与《孝经》有关的证据。据《汉书·艺文志》,《孟子》原为十一篇,除目前通行的七篇外,另有四篇。东汉赵岐《孟子题辞》也说:“又有外书四篇:《性善》、《辨文》、《说孝经》、《为政》。㊳其文不能宏深,不与内篇相似,似非孟子本真,后世依放而托之者也。”这些“似非孟子本真”而被收录在《孟子》中的作品,自然应该是完成于孟子弟子之手。㊴这也说明孟子一派曾研读过《孝经》,与《孝经》有过密切的联系。

孟子之所以受到重孝派思想的影响,既可能同他早期的经历有关,同时也可能包含着他对禅让问题的理解和思考。与《唐虞之道》的作者等富于理想主义精神的儒者不同,孟子在禅让的问题上则持一种更为谨慎的态度。他说:“天与贤,则与贤;天与子,则与子。”(《孟子·万章上》)可见在孟子看来,禅让与传子并非绝对的,而是随客观形势的变化而变化,真正重要的是行王道、仁政,得天下之民的拥护。所以当一些儒者积极宣传唐尧虞舜“禅而不传”的一面时,孟子却极力塑造出舜“大孝”的形象,他说“尧舜之道,孝悌而已矣”,更是与借尧舜宣扬禅让的做法针锋相对。故孟子一方面更看重民众的利益,将民本思想发展到一个高峰,另一方面,在政治实践上则采取了更为务实的做法,不再简单地将禅让、尊贤看作解决社会矛盾的灵丹妙药,而是对现实宗法秩序有了更多的肯定。“孟子曰:为政不难,不得罪于巨室;巨室之所慕,一国慕之;一国之所慕,天下慕之。故沛然德教溢乎四海。”(《孟子·离娄上》)可能是由于这些原因,使孟子对“以孝治天下”的思想发生共鸣,较多地接受了重孝派的思想。不过,孟子之为孟子绝不是因为他在儒学史上曾经接受、宣传过宗法孝悌的思想,而是因为他虽经曲折,却最终回到孔子开创的仁的思想路线上来,从理论上发展了孔子的仁学思想。笔者曾经指出,以“四端”说的形成为标志,孟子的思想经历了一个发展的过程。㊵在“四端”说形成以前,孟子思想包含有大量宗法孝悌的内容,而随着“四端”说的形成,孟子一定程度上突破了宗法孝悌的束缚,完成了一次思想的飞跃,同时将孔子仁学发展到了一个新的高度。孟子认为“恻隐之心,仁之端也”,改变了以孝悌为仁之本的看法,把仁的基点由血亲孝悌转换到“恻隐”、“羞恶”、“辞让”、“是非”等更为普遍的道德情感中去。他提出“仁,人心也”(《孟子·公孙丑上》),以人心言仁(广义的),仁在横的方面兼摄仁义礼智而成为最高范畴,在纵的方面则包含了由“四端”到四德(仁义礼智)的发展过程,融道德情感与道德理性于一体,成为主体实践的内在根源和动力。仁心可以表现为仁政,“有不忍人之心,斯有不忍人之政矣”(《孟子·公孙丑上》),而仁政才是先王得天下的根本所在。“孟子曰:三代之得天下也以仁,其失天下也以不仁。国之所以废兴存亡者亦然。天子不仁,不保四海;诸侯不仁,不保社稷;卿大夫不仁,不保宗庙;士庶人不仁,不保四体。”(《孟子·离娄上》)在孟子那里,仁政逐渐取代了“以孝治天下”成为其思想的主要内容。同时在君臣关系上,维护了孔曾“以义合”的传统,并将其发展到更激进、更具有革命性的高度。可以说,先秦儒学的仁学传统,恰恰是在曾极具浓厚宗法孝悌思想的孟子那里发展到了它的顶峰。

长期以来,思孟学派的研究深受宋儒“道统”论的影响,而“道统”论从本质上讲是一种文化观,而不是一种历史观,它关注的不是具体的历史过程,而是历史传承中的价值理念和文化精神,是“道”的传授。这样一来,具体的历史细节和人物活动被消解掉了,从孔子、曾子到子思、孟子被说成是“一以贯之”,传承相同的道,似乎他们的思想没有分歧、差别,没有经历过发展、变化。但根据我们的考察,所谓思孟学派其实是一个具体的历史发展过程,其内部在儒学的基本问题上也常常产生分歧与对立。就仁与孝的关系来说,虽然曾子重仁的思想启发、影响了子思,但他的孝悌思想又孕育出一个乐正子春学派,后者与子思在许多方面都存在对立;孟子虽然属于儒学内部的仁学派,但他与重孝派又存在种种纠葛,其思想经历了复杂的发展过程。思孟学派的出现和形成乃是一艰难选择、探索的结果,其间充满了曲折、坎坷,而绝非如宋儒所设想的“一以贯之”的直线式发展。所以,研究思孟学派就不能只停留在抽象的观念上,只关注其内部的“道统”传授,同时还应将其放置于具体的历史场景中以考察其思想的发展变化。我们承认子思、孟子弘扬、发展了孔子的仁道,其思想存在着历久弥新在今天看来仍有生命力的常道,但这种常道恰恰是与人的活动不可分割的,是在具体的历史场景中呈现出来的,既存在于历史之中又超越于历史之上。

注释

①钟肇鹏:《曾子学派的孝治思想》,载《求是斋丛稿》,巴蜀书社2001年版,第359~379页。钟先生推测,《曾子》十八篇亡佚于六朝之末。

②梁启超:《古书真伪及其年代》,见陈引驰编校《梁启超国学讲录二种》,中国社会科学出版社1997年版,第235页。

③参见王铁《(曾子)著作时代考》,载《中国哲学史研究》1987年第1期;罗新惠《郭店楚简与《曾子>》,载《管子学刊》1999年第3期:及上引钟肇鹏文。

④李学勤:《郭店简与(礼记》》,载《中国哲学史》1998年第4期。

⑤廖名春认为,“爱”写作“忠”是同义换读,因“忠”、“爱”在古文献中含义接近,故常常并称。如《管子·五辅》:“薄税敛,毋苟于民,待以忠爱,而民可使亲。”《礼记·王制》:“悉其聪明,致其忠爱以尽之。”《逸周书·官人》:“忠爱以事亲,疆以敬之。”《吕氏春秋·慎大览·权勋》高诱注:“忠,爱也。”参见廖名春《楚竹书(内礼>与《曾子立孝>首章的对比研究》,待刊。

⑥马承源主编:《上海博物馆战国楚竹书(四)》,上海古籍出版社2004年版,第220页。

⑦见廖名春《楚竹书(内礼>与<曾子立孝>首章的对比研究》,待刊。

⑧这里的简序根据魏宜辉、董珊的意见作了重新调整,见魏宜辉《读上博简楚简(四)劉记》,简帛研究网站(http://www.bamboosilk.org/)2005年2月15日;董珊《读<上博藏战国楚竹书(四》杂记》,简帛研究网站2005年2月20日。

⑨曹建敦:《用新出竹书校读传世古籍札记一则-—上博简(内费>校读(大戴礼记》-则》,简帛研究网站2005年3月6日。

⑩马承源主编:《上海博物馆战国楚竹书(四)》,上海古籍出版社2004年版,第219页。

⑪如《曾子立事》曰:“君子不绝人之欢,不尽人之礼……去之不谤,就之不赂,亦可谓忠矣。”再如《曾子本孝》曰:“忠者,其孝之本与。”

⑫见上引钟、王二文。王铁认为《曾子天圆》一篇写作时间可能略晚,但不会晚于邹衍的时代。

⑬参见彭林《子思作(孝经>说新论》。载《中国哲学史》2000年第3期。

⑭参见王正己《孝经今考》,载《古史辨》第4册.上海古籍出版社1982年影印本。

⑮姚际恒《古今伪书考》:“按是书来历出于汉儒,不惟非孔子作,并非周秦之言也。”蔡汝堃对此说作了详细论证。参见蔡汝堃《孝经通考》,商务印书馆1937年版。

⑯如:孙筱《孝经小考》,见《心斋问学集》,团结出版社1993年,第95页;郭沂《《孝经>新辨》,见《郭店竹简与先秦学术思想》,上海教育出版社2001年版,第380~389页;胡平生《孝经译注》,中华书局1996年版,第8页。

⑰徐复观:《中国孝道思想的形成、演变及其在历史中的诸问题》,载《中国思想史论集》,上海书店出版社2004年版,第131页。

⑱见上引徐著,第133页。关于孝的起源,学者界有“生殖崇拜”说(参见周予同《“孝”与“生殖器崇拜”》,《古史辨》第2册,上海古籍出版社1982年影印本,第232~252页;宋金兰《“孝”的文化内涵及其嬗变“孝”字的文化阐释》,载《青海社会科学》1994年第3期)和“敬老”说(参见何平《“孝”道的起源与“孝”行的最早提出》,载《南开学报》1988年第2期)等不同说法。

⑲参见查昌国《西周“孝”义试探》,载《中国史研究》1993年第2期。

⑳参见王慎行《试论西周孝道的形成及其特点》,载《社会科学战线》1989年第1期。

㉑侯外庐等:《中国思想通史》第1卷,人民出版社1957年版,第90~95页。

㉒王慎行:《论西周孝道观的本质》,载《人文杂志》1991年第2期。

㉓查昌国:《西周“孝”义试探》,载《中国史研究》1993年第2期。

㉔徐复观:《中国人性论史·先秦篇》,台湾商务印书馆1969年版,“补记”第2页。

㉕一些学者已指出此点,见上引王铁文。

㉖参见黄开国《论儒家的孝道学派——兼论儒家孝道派与孝治派的区别》。载《哲学研究》2003年第3期。

㉗有学者已注意到此点,如罗新慧说:“维护家庭和家族的稳固,是曾子修己思想的重要目的。”见《试论曾子关于孝的理论及其社会意义》,载《齐鲁学刊》1996年第3期。

㉘黄开国先生认为《曾子·曾子大孝》等篇与《孝经》分别代表了孝道派与孝治派的思想,“孝道派的孝理论讲求孝在道德伦理中的根本地位,以探求子女对父母如何尽孝及其怎样评判孝行为重点,几乎没有谈及孝的政治功用。孝治派虽然也引用孝道派关于孝为天经地义一类说法,实际上却是以政治为轴心,将孝视为治理政治的手段或工具,把如何运用孝来致治作为主要的内容。”见上引黄文。

㉙杨伯峻:《论语译注》,中华书局1980年版,第21页。

㉚周予同:《‘孝’与‘生殖器崇拜’》,载《古史辨》第2册,朴社1933年版,第238页。周予同比较早地注意到儒家内部存在分别以“仁”和“孝”为人生哲学的中心义或第一义的不同派别,但他笼统地将后者称为曾子一派,则不准确。

㉛参见拙文《<大学>早出新证》,载《中国哲学史》2000年第3期。

㉜《礼记·表记》说:“子言之曰:后世虽有作者,虞帝弗可及也已矣;君天下,生无私,死不厚其子。”则子思也是肯定禅让(“死不厚其子”)的,不过从《中庸》屡称“舜其大孝也与!德为圣人,尊为天子,富有四海之内。宗庙飨之,子孙保之”来看,子思似乎对禅让与世袭持一种折衷的态度,态度不似《唐虞之道》激进。基于这一点,我们不同意学术界将《唐虞之道》归于子思的流行做法。

㉝参见拙文《战国时期的禅让思潮与“大同”、“小康”说——兼论《礼运)的作者与年代》,载《中国儒学》2005年第1辑。

㉞学者一般将“利天下而弗利”理解为“利天下而弗(自)利”,但这里的“自”显然也包含其家庭在内。

㉟陈伟:《郭店竹简别释》,载《江汉考古》1998年第4期。

㊱关于《礼运》的成书与思想,参见拙文《战国时期的禅让思潮与“大同”、“小康”说——兼论(礼运)的作者与年代》,载《中国儒学》2005年第1辑。

㊲《礼记·坊记》:“子云:孝以事君,弟以事长,示民不贰也。故君子有君不谋仕,唯卜之日称二君。”据郑注,文中的“君子”是指国君之子,故“孝以事君”也可能是对国君之子而言。

㊳此句也有断为:《性善辨》《文说》、《孝经》、《为政》。但《孝经》为一独立的作品,不应收录于《孟子》中,故不从。

㊴陈澧《东塾读书记》卷一《孝经》云:“《孟子外书》四篇,其一篇名曰《孝经》,盖论说《孝经》之语。赵邠卿《题辞》,虽以外篇为后世依托,然亦必出于孟氏之徒也。”

㊵参见拙文《孟子“四端说”的形成及其理论意义》,载《中国社会科学院历史所学刊》2001年第1辑。据笔者考证,孟子“四端”说形成的下限约为孟子第二次来到齐国的齐宣王二年(前318)。

 

原载:《儒林》第一辑,庞朴主编,山东大学出版社,2005年,第154-184页